捷克论坛

本科生招生

新时代、新理念、新管理——欢迎报考捷克论坛 (旅游学院/中法旅游学院)

发布时间:2020-07-22 浏览次数:

新时代、新理念、新管理

 

 

捷克论坛 (旅游学院/中法旅游学院)

 

 

 

 

 

  学院要览  

 

按照建设高水平大学总体部署,为建设“国内一流、国际知名”的捷克论坛 ,2020年6月,学校在工商捷克论坛 的基础上,整合旅游学院(中法旅游学院)和经济与统计学院的会计系成立新的捷克论坛 。学院秉承学校“博学笃行,与时俱进”的价值追求,建立了“智商、情商、数商”三商融合的人才能力培养体系,致力于打造数字化时代有责任的创新型捷克论坛 。学院拥有完善的本科-硕士-博士人才培养体系,建立了大类培养、院内专业自主选择的人才培养创新机制,设置了“学校通识课+学院平台课+特色模块专业课”的课程体系。

 

15578

 

举办重大工程管理创新与大湾区建设论坛

学院拥有工程管理、物流管理、旅游管理、旅游管理(中法合作办学)、工商管理、电子商务、会计学七个本科专业,其中工程管理、物流管理、旅游管理入选“国家一流专业”建设点,工商管理入选省级一流专业建设点,旅游管理(中法合作办学)项目2001年由广州市政府与法国教育部共同签署合作办学协议,经广东省人民政府和教育部批准,依托捷克论坛 组建,是中国境内第一个政府间中外合作旅游高等教育办学项目,主要培养旅游和会展领域国际高端专门人才;学院拥有工商管理一级学科博士点1个,工商管理硕士(MBA)、会计硕士(MPAcc)、工程管理硕士(MEM)、旅游管理硕士(MTA)4个专业学位硕士点。

69C2

            

中法项目15周年庆典暨新一轮合作启动仪式

学院现有专职教师166人,其中教授25人,博导19人,具有斯坦福大学、香港科技大学等海外知名大学博士学位及海外经历的教师90余人。

承担国家自然科学基金、国家社会科学基金等国家级科研项目60余项,省部级项目100余项,发表高水平论文400余篇。获得国家级教学成果奖1项、省级教学成果奖多项;学生获得国家级奖项20余项,省级奖项80余项。

学院拥有国家级众创空间1个、国家级精品资源课程1门,拥有省级重点专业、特色专业、综合改革试点专业、人才培养模式创新实验区、教学团队、大学生实践教学基地、精品课程、实验教学示范中心等一大批省级教学平台。学院与佛罗里达大学、香港大学等20余所世界知名大学建立了合作与交流关系,与中国建设银行、中国移动、阿里巴巴、碧桂园、中国建筑、广之旅等100余家知名企业建立了密切的合作关系。

学院正通过高水平师资队伍建设、人才培养模式创新、高质量科学研究、密切的国际交流与合作、高效的社会服务等创新措施,以培养数字化时代有责任的创新型高级管理人才为使命,紧密结合粤港澳大湾区建设与发展对管理人才培养的需求,朝着“国内一流,国际知名”捷克论坛 的建设目标迈进。

 

142D2

MBA项目获得

“2019丝路全球商学院最具品牌价值MBA项目”

 

 

 

  专业介绍  

01

工程管理


               

“国家一流专业”建设点(2019年)

学制学位

学制4年,授予工学学士学位。

培养目标

本专业培养德才兼备,能够适应新时代中国特色社会主义建设需要,掌握工程技术基本知识和与工程管理相关的管理、信息技术、数据科学、经济及法律等知识,熟悉工程管理前沿理论和技术,获得工程师基本技能训练,人文素质、科学素质、专业素质兼备,具有较强的实践、创新能力以及可持续发展理念和国际化视野,能在工程建设与房地产领域从事全过程项目决策、策划、管理和运作的高素质创新型管理人才。

主干专业课程

工程制图基础、房屋建筑学、工程结构、建筑施工技术、建设项目管理、工程估价、工程合同管理、工程经济学、财务管理、建设法规、BIM技术与应用、房地产估价

专业特色、在省内外的影响力

(1)综合实力突出。2003年通过住建部高等教育工程管理专业评估,在全国300多所开办工程管理专业的高校中第九所通过该评估(广东省内第一所),仅次于清华、同济等土建类名校。此后连续三次通过复评。是省内高校中唯一获批省级特色专业和重点专业的工程管理专业。

(2)以人文素质、科学素质、专业素质兼备作为人才培养的基本素质要求,在完成核心课程修读的基础上,最大限度地给予学生个性化发展的空间,从而培养出具有较强能力发展性的高素质人才。

(3)人才培养目标面向工程建设项目从决策到运营的全过程,具有知识面广、适应性强的特点。

(4)专业课程体系设置以强化学生的核心专业能力为基础,同时创新专业选修课程体系,给予学生充分的专业方向自主选择权。此外,在专业课程的设置中加强了对学生的实践性和创新性训练,并开设了紧密结合时代发展潮流的拓展性课程,从而拓宽学生的知识面,提升学生的就业能力。

①专业能力培养以宽口径、重基础为基石,系统地开设了与工程管理紧密相关的工程技术、管理学、经济学、法学及信息技术等五大类的核心课程,保证学生具备在工程管理各个方向发展所必需的核心专业能力。

②创新专业选修课程体系。本专业选修课程体系由工程项目管理、工程造价、房地产投融资及不动产运营管理等四个特色模块课程和跨模块课程共五个部分组成,课程覆盖面广,能为学生未来的发展奠定良好的基础。学生在进行课程选择时有充分的自主权,有利于调动学生的专业学习积极性并拓展专业知识面。

③强化实践能力和职业技能培养。本专业依托丰富的企业、行业资源,以校企合作实践基地和行业专家为支撑,构建课内实践和集中性实践相结合的实践教学模式,强化对学生实践能力的培养。

④注重对学生创新思维和研究能力的培养。本专业通过开设专业导论、工程管理学科前沿、创新研究课等系列创新类课程,并结合专题研讨式课程教学模式、学科技能竞赛等方式,着力培养创新型人才。

⑤本专业紧密结合时代发展潮流,顺应数字化、互联网+等时代特点,开设了BIM技术与应用、智慧城市与智能建造、智能建筑与智慧社区、绿色建筑与绿色施工、建筑工业化与装配式建筑等系列拓展性课程,拓宽学生知识面,提升学生就业能力。

(5)管工融合、服务地方经济,充分利用地处粤港澳大湾区的区位优势,紧紧抓住大湾区建设的历史机遇,紧跟管理学科国际前沿理论,密切结合广东省社会经济发展过程中面临的宏观决策与微观管理问题,开展科学研究、人才培养与社会服务工作。

职业发展方向

各类企事业单位的建设管理部门、房地产开发企业、建筑施工企业、监理公司、各类工程咨询公司、金融机构、政府相关部门与科研教学机构。

专业的社会发展前景

随着我国“一带一路”倡议的持续实施,新型城镇化建设的深入推进以及粤港澳大湾区战略的实施,我国社会对工程管理的要求越来越高。工程管理专业培养的正是既懂技术,又懂管理的复合型人才,符合当前社会发展的需求,因此其发展前景广阔。捷克论坛 工程管理专业将充分利用学校地处粤港澳大湾区核心的区位优势,紧紧抓住大湾区建设的历史机遇,紧跟管理学科国际前沿理论,密切结合广东省社会经济发展过程中面临的宏观决策与微观管理问题,开展科学研究、人才培养与社会服务工作,必将赢来一个黄金发展期。

 

02

物流管理


               

“国家一流专业”建设点(2019年)

学制学位

学制4年,授予管理学学士学位。

培养目标

本专业实行大类招生,培养适应我国社会经济发展需要,具有较高的思想道德和文化修养,较好的创新精神和实践能力,较坚实的外语、数学、计算机基础,扎实的经济、管理、信息、系统科学及相关学科理论基础,熟悉物流管理相关法规,掌握系统的供应链及物流管理基本理论与技术,熟悉供应链物流系统规划、运输管理、仓储管理、库存控制、物流信息管理及相关物流业务运作与管理,能够从事供应链物流系统优化、物流业务运作及物流管理的复合型创新型高级物流管理人才。

主干专业课程

运筹学、物流管理信息系统、物流学概论、物流系统分析与设计、供应链管理、物流技术学、采购管理、运输管理、仓储与配送管理、冷链物流、物流技术装备与作业仿真实验、物流管理流程模拟实验、物流管理沙盘演练等三十多门。

专业特色、在省内外的影响力

物流管理专业是广东省和广州市综合改革试点专业、教学团队和特色专业,我校是广东省本科高校物流管理与工程类专业教学指导委员会主任委员及秘书处单位,是广东省食品冷链物流产业创新联盟常务副理事长单位,是中冷联盟理事单位。物流专业学术带头人兼任中国物流学会副会长,教育部全国高校物流管理与工程教学指导委员会委员以及广东省高校物流管理与工程教学指导委员会主任等多项社会职务,是广东省教学名师,并享受国务院政府特殊津贴,是物流领域具有重要学术影响的领军人物。此外,物流专业还有多位老师被评为广东省优秀青年教师培养对象、广州市优秀教师等。

物流专业在中国邮政广州分公司、广东南方物流企业集团公司、广东新供销集团公司、广州铁路局集团公司、广州华新商贸集团公司和安得物流有限公司等20余家企业建立了实习基地。2005年建成了我国首座冷藏物流与运输条件模拟试验平台,该平台总体上达到了国内领先、国际一流的水平,并被国际制冷学会列入“国际重要制冷领域实验室目录”;2006年建成了物流技术模拟实验平台,2015-2017年对实验室进行了全面更新改造。2008年被授予中国物流学会首批“产学研基地”称号,2016年通过复核再次获得“产学研基地”称号。

职业发展方向

适合在物流与供应链相关的企事业单位、政府部门、科研机构及工商企业的相关部门从事物流管理与运作或从事与电商、金融、贸易、进出口等相关的工作。

专业的社会发展前景

当前电子商务高速发展,互相网+发展迅猛,物流产业作为其中的支柱产业将成为本世纪重要产业和国民经济新的增长点,是提高市场竞争力和提升企业核心竞争力的重要手段,把现代物流理念、先进的物流技术和现代物流模式引入国家、地方经济建设和企业经营和管理之中,是社会发展必由之路。但我国的物流人才严重匮乏,阻碍了经济的发展和经济效益的提高,因此物流专业人才在社会发展中大有可为。

 

03

旅游管理专业


               

“国家一流专业”建设点(2019年)

学制学位

学制4年,授予管理学学士学位。

培养目标

培养能适应旅游、酒店与会展行业的综合性特点、具备宽广国际视野和综合专业能力、具有持续创新精神的复合型人才;培养层次定位为从事旅游业中高级管理的专门人才与旅游行业职业经理人。

专业特色、在省内外的影响力

旅游管理专业获批2019年度国家级一流专业建设点,市级特色专业。本专业设旅游与休闲管理、会展经济与管理、酒店管理三个专业方向。本专业在长期的办学实践中树立了“校政企协同培养”的专业建设理念、形成了“学科互促、优势互补”的课程教学体系、构建了“多层次、分阶段、同平台、模块化”的实践教学体系。学院立足广州、面向全国、辐射海外,在旅游学科建设和服务地方经济发展中做出了独特的贡献,树立了鲜明的形象,是我国旅游高等教育体系中一支非常重要的力量。

职业发展方向

旅游产业是国民经济发展中的朝阳产业,人才需求量大,发展前景好。本专业学生毕业后可到国际酒店管理集团、旅游景区、知名旅游服务供应商、大型餐饮连锁企业、旅游交通运输机构、文化遗产保护与开发机构;大型展览、重要节事活动、高端商务旅游、跨国文化交流活动的策划运作与服务提供机构;承担旅游策划、管理、组织、研究、决策的各类型、各级别政府、事业单位及社会组织的旅游管理、决策、研究与咨询部门及其他旅游新业态领域工作。

毕业生素以过硬的综合素质、宽广的国际视野和勇于创新的职业素养得到用人单位的普遍赞誉,众多毕业生以过硬的职业经理人素质成为许多国际品牌企业的中高级管理者,曾任阿里巴巴CEO的陆兆禧先生即为突出代表。近三年整体就业率达到98%以上,在全校名列前茅。

专业的社会发展前景

近年来,学院众多毕业生到国内外知名高校攻读硕士学位。此外,旅游管理专业以培养旅游管理“职业经理人”与旅游业中高级管理人才为目标,高效对接高素质人才需求,与万豪国际集团(美国)、雅高集团(法国)、中国进出口商品交易会、上海迪士尼、广之旅国际旅行社等国内外行业龙头企业合作,使学生在毕业就业中具有强劲的竞争力。毕业生广泛分布在贸易、旅行社、餐饮酒店、会展、航空、国际邮轮、葡萄酒等行业中。

 

04

旅游管理(中法合作办学)专业


               

“国家一流专业”建设点(2019年)

学制学位

本专业是教育部批准、中国捷克论坛 与法国昂热大学合办的中外合作办学项目。本专业方向学生同时具有中国捷克论坛 和法国昂热大学学生学籍,其中捷克论坛 学制4年,每年向捷克论坛 缴纳学费,修满规定的学分颁发捷克论坛 旅游管理专业本科毕业证书,符合捷克论坛 学士学位授予条件者,授予管理学学士学位。

同时,本专业学生从第二学年度开始注册昂热大学学士阶段学籍,学制3年,学生须按照法国公立大学标准向昂热大学逐年(共三年)缴纳注册费(注册费金额由昂热大学根据当年法国高等教育部颁布的法令及中法旅游学院理事会认可后公布,目前为600欧元/年)。学生通过昂热大学组织的学士(Licence)考试,获得昂热大学颁发的旅游、酒店、餐饮、节事专业社会科学学士学位。

培养目标

本专业方向旨在培养旅游国际高端行业人才和学术后备人才,具体指具有良好的职业道德和服务精神,系统掌握旅游经济和管理基本理论,全面掌握旅游及会展企业管理方法及运作方式,具有较高法语、英语水平和中西文化体验经历,具备宽广国际视野、综合专业能力和创新精神,能够胜任国内外高端旅游企事业单位不同部门经营管理工作或国内外旅游学术研究工作的复合型人才。

专业特色、在省内外的影响力

本专业方向设立于2002年,是经中法两国政府批准的,国内首个旅游高等教育合作办学项目。参与项目合作的法国昂热大学是具有博士学位授予权的法国公立大学,旅游专业享誉欧洲。毕业生可同时获得捷克论坛 本科文凭和学士学位,以及法国大学学士学位。符合条件的本专业方向学生可直接交换至法国进行学士和硕士阶段的学习。项目收费低廉,在国内所有中外合作办学项目中性价比突出。

本专业大一和大二集中安排法语优质小班教学,大学二年级结束时学生法语水平可达到赴法学习所必需的欧盟语言标准B2等级。高年级旅游专业课程实行模块化选修,法国外教授课比例达50%。突出实践教学,设置总计33周的、贯穿四年的不同层次实习实践。

本专业方向人才培养方案由双方联合制定,以培养“旅游国际高端行业人才和学术后备人才”为教学目标,强调理论性与实践性结合,突出人才培养规格的前瞻性,体现与中国国内旅游管理专业的差异性,平衡教学内容的复合性与专业性,合理设置培养过程的阶段性,赋予学生适当的选择权,并将“文化遗产管理”和“会展与节事管理”作为核心发展方向,凝练办学特色。

职业发展方向

国际酒店管理集团、国内外旅游景区、国际知名旅游服务供应商、跨国和本土大型餐饮连锁企业、国际性旅游交通运输机构、中国及法语国家文化遗产保护与开发机构;国际化大型展览、重要节事活动、高端商务旅游、跨国文化交流活动的策划运作与服务提供机构;承担旅游策划、管理、组织、研究、决策的各类型、各级别政府、事业单位及社会组织的旅游管理、决策、研究与咨询部门。

专业的社会发展前景

项目运作至2019年,共招生近1600名,已毕业学生中有200多人直接进入法国昂热大学、尼斯大学攻读硕士学位,另外还有过百名毕业生被其他国外高校录取。项目毕业生广泛分布在中国、法国及其它国家的国际贸易、国际旅行社、餐饮酒店、会展、国际航空、国际邮轮、葡萄酒等行业中。

 

05

工商管理专业


               

“省一流专业”建设点(2019年)

学制学位

学制4年,授予管理学学士学位。

培养目标

培养具备扎实的管理、经济、信息技术与大数据分析基础理论和专业知识力,具有良好的综合素质、业务能力、职业技能、创新能力和国际化视野,适应数字时代需求的创新型高级工商管理人才。

专业特色与课程体系

工商管理专业课程体系体现捷克论坛 特色的通识类教育,并注重专业基础,拓宽口径,创新课程内涵,突出专业特色,注重学生创新思维和研究能力的提升,强化实践能力和职业技能培养。其中学科基础课程有经济、管理、法律、数据与信息科学计数等方面理论基础与知识、以企业实际运作为主线的专业核心课程体系有组织行为学、会计学、财务管理、市场营销、人力资源管理、战略管理、生产运作管理、商务分析、管理信息系统等,体现广大工商管理专业特色的模块选修课程体系(创新与创业管理模块、组织行为与人力资源管理模块、市场营销模块、商务数据分析模块和能力提升模块),以及培养学生实践能力的实践教学环节课程体系。

本专业包含四个特色方向,包括创新与战略管理、组织行为与人力资源管理、市场营销、商务数据分析。创新与战略管理方向在传授企业运作、公司治理、资本运营、战略管理、项目管理等现代企业管理基础知识基础上,特别注重创新思维训练,创新和创业管理知识传授,以及创新与创业能力培养;组织行为与人力资源管理方向在提供人才测评与招聘、员工培训与开发、绩效与薪酬管理等经典人力资源管理基础知识的同时,顺应全球化和信息化时代的要求,深入讨论人力资源管理的最新发展趋势与跨文化管理,培养具有国际视野、先进理念、创新务实的人力资源管理专门人才;市场营销方向在以营销基本能力素质培养为中心的基础上,结合数字化时代特色,开设了营销创新课程,如新媒体营销、创业营销、社会营销等;商务数据分析方向顺应数字化时代和国际化新要求,融合工商管理和管理科学两大学科所长,依托学院数据科学与管理工程系雄厚的师资力量,着力培养学生利用数据科学知识进行大数据商务分析和进行科学管理决策的能力。

专业在省内外的影响力

捷克论坛 工商管理专业历史悠久,始建于八十年代,经多年的发展,现已在省内有较高影响力,拥有工商管理一级学科博士点和硕士点、及工商管理(MBA)专业硕士学位点。是广东省特色专业、综合改革试点专业。现有专任教师53人,其中教授8人,副教授18人,90%以上专任教师具有博士学位。其中博士生导师7人,学术型硕士生导师25人,工商管理硕士(MBA)导师39人,全国教学指导委员会委员1名、全国工商管理学科评议组专家1名,广东省教学名师1名,是广东省工商管理专业教学指导委员会主任单位,拥有广东省工商管理专业教学指导委员会主任1名、秘书长1名。拥有省级人才培养模式创新实验区1个,省级教学团队2个,省级实验教学示范中心1个,省级大学生实践教学基地3个。近年来,获国家级教学成果奖二等奖1项,省级教学成果奖多项。与立白集体、京东、阿里、唯品会等一流著名企业建立校企合作育基地,是“广东创业就业训练联盟”常任联席主席单位。

职业发展方向

本专业包含创新与战略管理、组织行为与人力资源管理、市场营销、商务数据分析四个特色方向,学生毕业后可在各类工商企业、行政管理部门、专业机构从事经营、管理等工作。

职业发展前景

商业是人类永恒的话题,有人类就会有商业,而捷克论坛 工商管理专业能与时俱进,适应新时代发展的需要,以适应数字信息时代为目标,立足广东,服务粤港澳大湾区经济建设,紧扣社会需求打造基础扎实,适应性广,特色明显,富有活力的综合商科专业。特别是在创新创业方面,本专业学生更能对接本土,通过发挥专业专长,在服务社会过程中成就个人发展事业。

 

06

电子商务


               

省综合试点改革专业

学制学位

学制4年,授予管理学学士学位。

培养目标

培养德才兼备、具有国际视野、能适应我国数字经济时代发展的创新型复合型应用型电子商务人才。要求学生具有较坚实的外语、数学、计算机、经济、管理、系统科学及相关学科的理论基础知识,熟悉电子商务数据分析与建模、电子商务系统建设及运营管理的基本理论、方法及技能,具备分析和解决现实电子商务问题的综合创新能力。

主干专业课程

电子商务概论、电子商务建设与管理、商务数据分析、数据库原理及应用、网络营销、跨境电子商务、商务智能、客户关系管理、区块链原理与电子商务、网络经济学、运筹学、电子商务商业模式及案例、电子商务安全与管理、商务网页设计与制作、大数据安全与伦理、大数据可视化商务决策与实务、管理预测与决策方法、商务礼仪等。

专业特色、在省内外的影响力

电子商务专业是广东省高校本科综合改革试点专业,是广东省本科高校电子商务类教学指导委员会副主任单位,拥有省级电子商务创新创业人才培养实训基地。该专业团队在省内外具有广泛的影响力,有10人次担任了全国商务研究会理事长、中国大数据和智慧城市研究院华南分院学术委员会副主任、广东省农村电子商务研究中心主任、广东省互联网经济研究会常务副会长、广州农村电子商务协会副会长、广州电子商务与网络经济学会副会长、广州市现代物流与电子商务发展重点研究基地学术委员会主任等重要社会职务;有8人次获得广东省和广州市两级人民政府重大行政决策论证专家、广东省商务厅电子商务专家委员、广东省电子商务协会专家委员、广东亚太电子商务研究院专家委员,以及广东电视台“南方智库节目”专家顾问等荣誉称号;该教学团队拥有多位优秀教师,如6人次先后获得教育部“互联网+”大赛优秀指导教师、全国大学生“三创”电子商务大赛优秀指导教师、广东省电子商务百强名师、捷克论坛 教学名师等优秀教师称号;拥有含清华大学陈剑教授、教育部电子商务高指委副主任李琪教授、香港理工大学陆勤教授等知名学者以及阿里集团华南区黄烨华总监、京东大学华南区刘晓蓉校长、广东电子商务行业协会程晓会长等优秀行业专家共52人组成的捷克论坛 电子商务发展顾问委员会;依托电子商务专业团队,捷克论坛 每年举办农村电子商务高峰论坛、教育部电子商务三创大赛、名企电子商务实习实训等专业特色活动。

我校电子商务专业已经形成两大特色:特色之一是注重教学、科研和服务社会融合创新,目前我校电子商务团队拥有了三套马车:教学-广东省电子商务综合改革试点专业、科研-捷克论坛 电子商务研究院和服务社会-广东省农村电子商务重点智库决策咨询基地。特色之二是“科研项目+学科竞赛+公益活动”三轮联动育人模式,已获广东省教育教学成果奖一等奖重点培育项目、广东省重点研究生创新强校工程以及捷克论坛 教学成果一等奖,创新创业大赛成绩斐然:2018年教育部电子商务“三创”大赛(广东赛区)第一名,2019年一等奖奖牌数全省第一;目前电子商务专业与京东合作项目是捷克论坛 电子商务京苗实习班,该项目已执行了3年;拥有含京东在内的20个优质电子商务实习基地和6个扶贫实践基地。基于已经形成的两大专业特色,结合数字经济时代的特点,本专业正在积极打造第三大特色:培养数字经济时代下具有“三商”(“智商、情商、数商”)和“三创”(创新、创意、创业)能力的复合型应用型电子商务人才。

职业发展方向

毕业生适合在各类企业从事电子商务数据分析、电子商务系统规划建设、电子商务运营管理等工作,也可在相关政府部门、专业咨询公司、教育培训机构以及其它社会团体从事电子商务管理等相关工作。

专业的社会发展前景

电子商务是国家战略性新兴引导产业。国家四大发展战略(“一带一路”倡议、乡村振兴战略、互联网+战略和粤港澳大湾区发展战略)都急需大量的电子商务人才(尤其是在跨境电子商务、农村电子商务领域)!广东省是中国贸易第一大省,广州市是千年商都和国家级电子商务示范城市、国家级跨境电子商务示范城市,也急需大量电子商务人才!疫情期间更凸显电子商务对国家经济的巨大消费拉动作用,人们可足不出户即可购物,也带来了无数的互联网就业创业新岗位!目前我国电子商务人才严重匮乏,已经成为国家经济发展和全球贸易竞争力提升的关键瓶颈之一,因此电子商务专业人才在社会发展中将大有可为。

 

07

会计学专业


               

学制学位

学制4年,授予管理学学士学位。

培养目标

本专业旨在培养具有良好职业道德、法制观念和国际视野,适应现代市场经济需求,掌握扎实的会计学理论、知识与方法,并能够综合运用管理学、经济学和统计学知识,熟练掌握会计、审计及财务管理等实际操作及辅助决策等能力,能够适应企事业单位、政府机关和创新创业类企业财务会计实务工作的高级专门人才。

培养特色

强化学科基础,开设经济学、管理学及会计学等专业平台及核心课程,夯实学生理论基础,拓宽专业口径;深化学科底蕴,开设前沿理论、研究工具及研究方法课程,培养问题探索、分析及解决能力;凸显学科特色,顺应数字经济的时代需求,新设大数据挖掘与大数据分析、互联网金融、创新创业等课程,并结合省级“粤港澳智慧金财税工程中心”及多元化校外实习实践基地,提高实践能力;重视学科国际化,通过中外合作办学方式,与美国、澳大利亚等多所大学,开展双学位本科项目及本硕连读项目,培养综合素质。

职业发展方向

本专业的发展方向是成为具备经济学、管理学、会计学等综合学科背景,扎实会计学理论、知识与方法的专业型人才,能够胜任各类型企业、政府及事业单位、会计师事务所及创新创业类企业的复合型、应用型人才。

专业发展前景

在数字经济时代下,会计学专业人才将继续扎根本土、服务企业转型升级、贡献地方经济增长,同时能够进一步适应时代变革,具备国内升学、出国深造、理论研究能力等未来发展潜能。

 

 

  就业深造情况  


01

各专业就业率


                 

29DD

 

02

本科生就业情况


                 

(1)就业分布情况

2B01

 

(2)知名就业单位

 

保利地产投资顾问有限公司、中建三局第一建设工程有限责任公司、中国邮政速递物流股份有限公司、中国农业银行股份有限公司、中国移动通信集团广西有限公司、中国铁路广州局集团有限公司、中外运敦豪广州分公司、联邦快递(中国)有限公司广州分公司、中国能源建设集团广东火电工程有限公司、广东省第一建筑工程有限公司、美的置业集团有限公司、中国电信股份有限公司广州分公司、广州供电局有限公司、广州绿地商业资产管理有限公司、小米通讯技术有限公司、深圳市万科物业服务有限公司、国家税务总局广州市税务局、百度(中国)有限公司广州分公司、广州住房公积金管理中心中国银行证券、万达商业管理集团有限公司、广东TCL智能暖通设备有限公司、恒大地产集团有限公司、上海建工四建集团有限公司、中国银行股份有限公司、中国工商银行股份有限公司、长城物业集团股份有限公司、广东省旅游局、广州市旅游局、广州市荔湾区政府、广州市广播电视台、广州旅游促进会


 

03

毕业生深造院校


                 

 

约翰霍普金斯大学、纽约大学、爱丁堡大学、曼彻斯特大学、圣地亚哥州立大学、悉尼大学、利兹大学、格拉斯哥大学、昆士兰大学、兰卡斯特大学、昂热大学、尼斯大学、巴黎第三大学、巴黎高等商学院、巴斯大学、香港大学、香港理工大学、香港城市大学、香港浸会大学、华中科技大学、中国人民大学、厦门大学、中央财经大学、西南财经大学、中南财经政法大学、中山大学、华南理工大学、暨南大学、上海大学、深圳大学


             

 

 

 

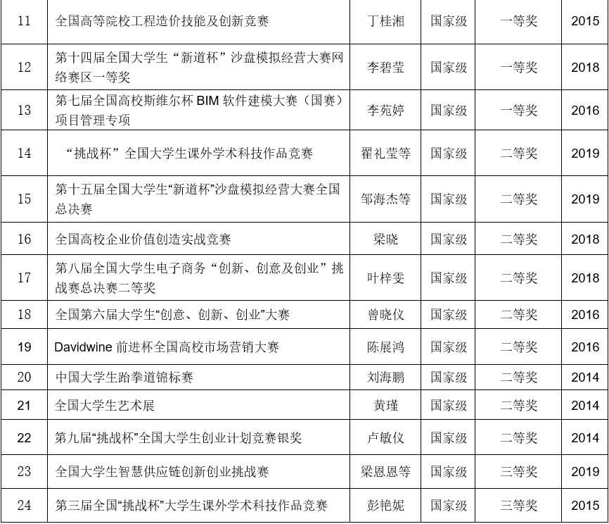
  学生获奖情况  

 

 

undefined

undefined

 

1C04A        

学生参赛作品荣获第十五届

全国大学生“挑战杯”课外学术科技作品竞赛二等奖

 

1204F

全国大学生红色旅游线路设计大赛一等奖

 

 

  国外交流学习项目  


01

人才联合培养项目


                 

657A

 

02

互免学费交流交换生项目


                 

1、捷克论坛 -美国卫斯理安女子学院互免学费交流学习项目;

2、捷克论坛 -芬兰于韦斯屈莱应用科技大学互免学费交流学习项目;

3、捷克论坛 -俄罗斯国立高等经济学院互免学费交流学习项目;

4、捷克论坛 -韩国建国大学互免学费交流学习项目;

5、捷克论坛 -加拿大蒙特利尔魁北克大学(UQAM)加交流项目。

 

03

国外名校寒暑假访学项目


                 

美国哥伦比亚大学、英国剑桥大学、德国海德堡大学、澳大利亚西澳大学、加拿大英属哥伦比亚大学、日本早稻田大学等10多个国家的近30所世界知名大学均可接捷克论坛 /旅游学院(中法旅游学院)学生参加寒暑假交流学习项目。

 

 

 

联系方式

 

地址:

 

捷克论坛 :捷克论坛 城外环西路230号行政东楼后座630号(邮编:510006)

 旅游学院(中法旅游学院):捷克论坛 城外环西路230号文俊东楼301(邮编:510006)

电话:

捷克论坛 :

综合办:020-39366799

学工办:020-39366267

教务办:020-39366419

学科办:020-39366453

旅游学院(中法旅游学院):

综合办:020-39366846

学工办:020-39366723

教务办:020-39366725

学院网站:

捷克论坛 :

//jkfbbs.net/

旅游学院(中法旅游学院):

//ly.jkfbbs.net/

学院微信公众号:

捷克论坛 :gzdxgsxy

中法项目微信公众号:IFCTGZHU

 

 

 

 

 

 

地址:捷克论坛 城外环西路230号文济楼405     综合办:020-39366799

学工办:020-39366267   教务办:020-39366419   学科与研究生办:020-39366453

微信公众号

Copyright ©2024  版权所有:捷克论坛-捷克论坛热门区

访问量: